Next: Contribuições da Universidade Federal
Up: Hades: Edição/Simulação de Sistemas
Previous: Modo Batch
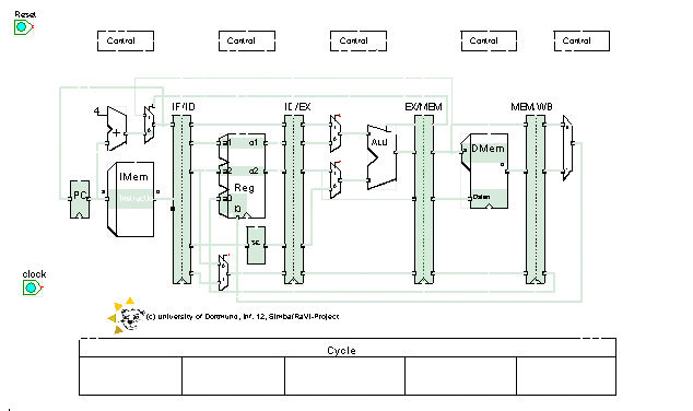
http://ls12-www.cs.uni-dortmund.de/ravi/index.html
- Visualization of Computer Architecture (RaVi)
- Universitat DortMund, Alemanha
- Base: HADES
- Conjuntos de ferramentas interativas
- MISP microcódigo
- MISP-pipeline
- Protocolo de Multicache: MESI
- Escalonamento Dinamico: Score-boarding, Tomasulo
Figure:
protocolomulticache
|
|
Ricardo Ferreira
2004-02-16